MENU
CLOSE
検索
詳細検索
検索
募集ツアー
教育団体旅行
アクセス
お問い合わせ
動画
Language
English
한국어
簡体中文
繁體中文
日本語
おすすめコース
エリア紹介
特集
宿泊
観光・施設
レジャー
グルメ
お土産
祭り・行事
Language
English
한국어
簡体中文
繁體中文
日本語
TOP
おすすめコース
レジャー
エリア紹介
グルメ
特集
お土産
宿泊
祭り・行事
観光・施設
募集ツアー
教育団体旅行
トピックス
奥四万十写真館
奥四万十ブログ
アクセス
パンフレットダウンロード
リンク
お問い合わせ
個人情報保護方針
動画
エリアで探す
すべて
須崎市
中土佐町
四万十町
梼原町
津野町
カテゴリーで探す
すべて
観光・施設
レジャー
グルメ
お土産
宿泊
祭り・行事
キーワードで探す
山
川
海
街
ディナー
ランチ
軽食
居酒屋
スイーツ
ミュージアム
史跡
神社仏閣
公園
道の駅
温泉
農家・漁家民宿
宿泊施設
キャンプ場
伝統芸能
交流
スポーツ
工芸品
その他
検索
ワードで探す
検索
閉じる
TOP
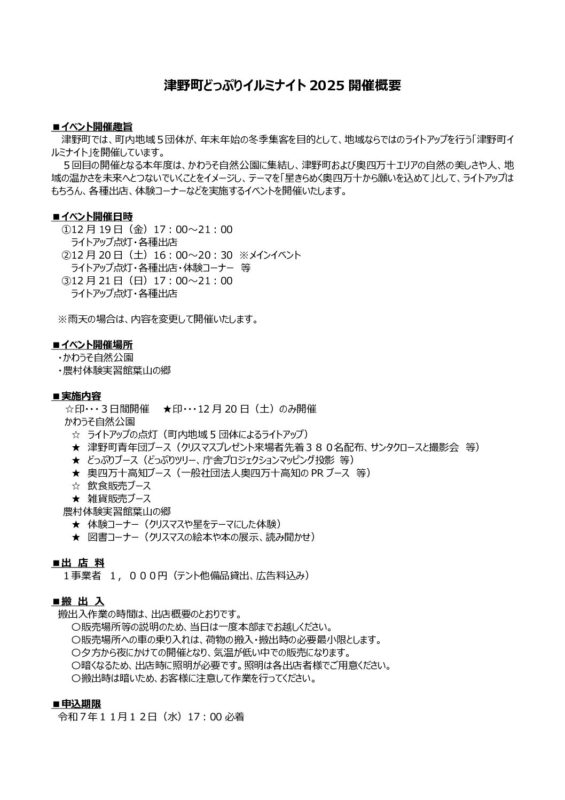
02.津野町どっぷりイルミナイト2025_開催概要
メディア
02.津野町どっぷりイルミナイト2025_開催概要